各分院、系:
为进一步做好我校毕业生就业指导工作,提升就业能力和素养,根据厦门市公务员局相关政策及文件要求,实习与就业服务中心与厦门青年人才共同开展我校2015、2016届厦门生源毕业生免费职业技能培训班,拟安排如下:
培训对象:2015、2016届厦门生源毕业生,厦门生源是指入学前户籍和学籍在厦门市的普通教育全日制毕业生。
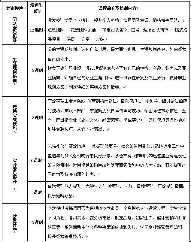
培训内容:围绕毕业生职业素养和技能提升,以“团队拓展、生涯规划、模拟竞聘、综合素质、沙盘演练”五个模块的形式进行针对性培训。详细课程安排见附件课程安排。
培训时间:拟定12月(利用周末时间上课,具体时间待通知)。
培训地点:校内
报名方式:有意向者且符合条件的同学可填写附件报名表,将报名表发至career@xujc.com,邮件主题为“报名就业先锋营”。
报名时间:11月24日--12月3日
联 系 人:白老师,6288311
附件:厦门生源毕业生就业先锋营报名表
实习与就业服务中心
2014.11.24
课程安排:
为进一步做好我校毕业生就业指导工作,提升就业能力和素养,根据厦门市公务员局相关政策及文件要求,实习与就业服务中心与厦门青年人才共同开展我校2015、2016届厦门生源毕业生免费职业技能培训班,拟安排如下:
培训对象:2015、2016届厦门生源毕业生,厦门生源是指入学前户籍和学籍在厦门市的普通教育全日制毕业生。
培训内容:围绕毕业生职业素养和技能提升,以“团队拓展、生涯规划、模拟竞聘、综合素质、沙盘演练”五个模块的形式进行针对性培训。详细课程安排见附件课程安排。
培训时间:拟定12月(利用周末时间上课,具体时间待通知)。
培训地点:校内
报名方式:有意向者且符合条件的同学可填写附件报名表,将报名表发至career@xujc.com,邮件主题为“报名就业先锋营”。
报名时间:11月24日--12月3日
联 系 人:白老师,6288311
附件:厦门生源毕业生就业先锋营报名表
实习与就业服务中心
2014.11.24
课程安排:
