青年英才训练营培训方案
厦门生源就业技能培训
“知识改变命运,智慧赢得未来!” ,“青年英才训练营”系专门为各高校厦门籍生源而设计的系列就业技能培训项目。由名企HR 总监、高级培训师、企管管理咨询师等就业导师亲临授课,让学生在学习、悟“道”的同时有更多机会与各业界成功人士交流、分享,帮助厦门籍大学生更快更好地实现校园人向职业人身份的转换,实现成功就业、自主择业!
课程模块
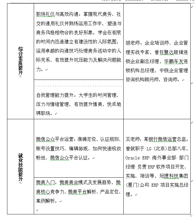
青年英才训练营培训分为“沙盘模拟演练、生涯规划训练、实践课程、综合素质提升、就业技能提升”五个模块,各个模块内容紧密关联,形成系统的训练体系,详见以下课程表。
培训对象
本地生源大学生(大三或大四)
培训地点
校园内
教学特色
采用体验式互动教学模式:现场进行案例分析、分组研讨、团队竟赛、模拟情景、现场测试、角色扮演、实战训练、专家点评、参访见习等方式贯穿进行,达到良好的教学效果。
培训目标
以培训效果为导向,进行“学、练、辅、辩、评、导”紧密结合;使学员在轻松愉快的环境中清晰职业目标与发展规划、化解自我管理过程中的困惑、学习职场礼仪及处事哲学、培养团队协作精神、有效提升个人综合素质与就业竞争力。
课程安排
说明:
1、本次培训对象:大三、大四、研究生(填写本科毕业时间即可)厦门籍生源(未参加过厦门生源培训的同学方可报名)
2、培训目的:旨在提高就业技能与素养,实现更好地就业择业!
3、培训费用:全程免费。
4、培训时间:2016年4月9号8:45欢乐开营!
5、培训地点:校园内
6、报名截止时间:4月7日(周四)17:00前
有意愿的同学请下载附件中的表格,填好后将表格发至yszhuang@xujc.com,邮件主题注明:青年英才训练营+姓名+专业
联 系 人:于老师
联系电话:0596-6288511
附件:培训名册(高校).xls
厦门生源就业技能培训
“知识改变命运,智慧赢得未来!” ,“青年英才训练营”系专门为各高校厦门籍生源而设计的系列就业技能培训项目。由名企HR 总监、高级培训师、企管管理咨询师等就业导师亲临授课,让学生在学习、悟“道”的同时有更多机会与各业界成功人士交流、分享,帮助厦门籍大学生更快更好地实现校园人向职业人身份的转换,实现成功就业、自主择业!
课程模块
青年英才训练营培训分为“沙盘模拟演练、生涯规划训练、实践课程、综合素质提升、就业技能提升”五个模块,各个模块内容紧密关联,形成系统的训练体系,详见以下课程表。
培训对象
本地生源大学生(大三或大四)
培训地点
校园内
教学特色
采用体验式互动教学模式:现场进行案例分析、分组研讨、团队竟赛、模拟情景、现场测试、角色扮演、实战训练、专家点评、参访见习等方式贯穿进行,达到良好的教学效果。
培训目标
以培训效果为导向,进行“学、练、辅、辩、评、导”紧密结合;使学员在轻松愉快的环境中清晰职业目标与发展规划、化解自我管理过程中的困惑、学习职场礼仪及处事哲学、培养团队协作精神、有效提升个人综合素质与就业竞争力。
课程安排
说明:
1、本次培训对象:大三、大四、研究生(填写本科毕业时间即可)厦门籍生源(未参加过厦门生源培训的同学方可报名)
2、培训目的:旨在提高就业技能与素养,实现更好地就业择业!
3、培训费用:全程免费。
4、培训时间:2016年4月9号8:45欢乐开营!
5、培训地点:校园内
6、报名截止时间:4月7日(周四)17:00前
有意愿的同学请下载附件中的表格,填好后将表格发至yszhuang@xujc.com,邮件主题注明:青年英才训练营+姓名+专业
联 系 人:于老师
联系电话:0596-6288511
附件:培训名册(高校).xls
