厦门侠网旅游服务有限公司招聘简章
单位简介:
侠侣亲子是全国领先的亲子社群电商平台,致力于为 1000 万亲子家庭创造欢乐,服务于全国 3-12 岁儿童的亲子家庭,针对这一年龄阶段孩子健康成长的核心元素“陪伴”,提出“珍贵童年,我在身边”的企业口号,为亲子家庭提供包括旅游景区、主题乐园、餐饮美食、度假酒店、儿童教育、生鲜农特等各种丰富的亲子玩乐团购服务,满足家庭一站式的消费需求。
侠侣创立于 2012 年,总部设在福建厦门,目前已在北京、上海、广州、深圳、福州、厦门、杭州、苏州、南京、西安、武汉、合肥、成都、天津等全国33个一二线城市设立分公司及区域运营中心,用户全面覆盖全国大城市的新中产家庭,成为中国“亲子团购”这一细分领域的领头羊。
截至 2020 年 9月,侠侣在全国已覆盖600万的精准亲子家庭粉丝和 860 万付费用户,受益于中国家庭消费升级与二胎政胎两个红利的叠加效应,侠侣每年收入规模以超过 300% 的高速增长,年服务用户超过1000万人次,全国亲子玩乐综合影响力NO.1!
企业荣誉:
厦门市三高企业
指的是“厦门市高技术高成长高附加值企业”:三高具体要求:国家级高新技术企业和技术先进型服务企业;市重点工业企业和市重点现代服务业企业;营业收入达到1亿元以上的工业企业或战略性新兴产业领域企业,且上年度营业收入增长达到20%以上或纳税总额达到500万元以上。”
厦门龙头骨干民营企业
2020年获颁“厦门市2020-2021年度龙头骨干民营企业”!
福建互联网企业30强
2020年中国福建互联网大会上,获得互联网协会评定的“福建互联网企业30强”荣誉!
年度纳税大户
2019年获颁厦门市政府“2019年度纳税大户”荣誉!
招聘注意事项:
一、投递简历时务必注意如下事项:
1、仔细阅读岗位职责和任职资格,条件不符合者请勿投递;
2、请勿同时应聘3个以上岗位,如愿意面试其他岗位,请在简历上注明;
3、简历投递后,人力资源部会在3天内审阅,合格后将安排面试,请勿重复多次投递简历;
4、招聘流程为:投递简历/填写应聘资料表--审核--面试--聘用审核--入职体检--通知报到。
二、应聘时需要携带的资料:
1、身份证原件、简历、水笔;
2、毕业证的复印件;
3、技能证书复印件(如英语等级证书、计算机等级证书及其其他岗位要求证书)
福利:
公司的管理理念是:「创造员工的第二个家」,扁平化管理,以员工为中心来设计公司制度;
1、六险一金:签订劳动合同当月即缴交“六险一金”,公司会按国家规定为您缴纳「社会保险」及购买补充「意外险」,同时缴纳住房公积金;
2、年假:按照服务年限每年给予您5天或以上「年假」,结合公司实际情况安排年休假;
3、节假日贴心福利;
4、健康:每年组织员工进行体检;
5、定期休闲活动(K歌、聚餐、旅游等);
6、为员工提供点心、零食、定期下午茶;
7、月度满勤奖励;
8、年度评选最佳员工、优秀员工等荣誉;
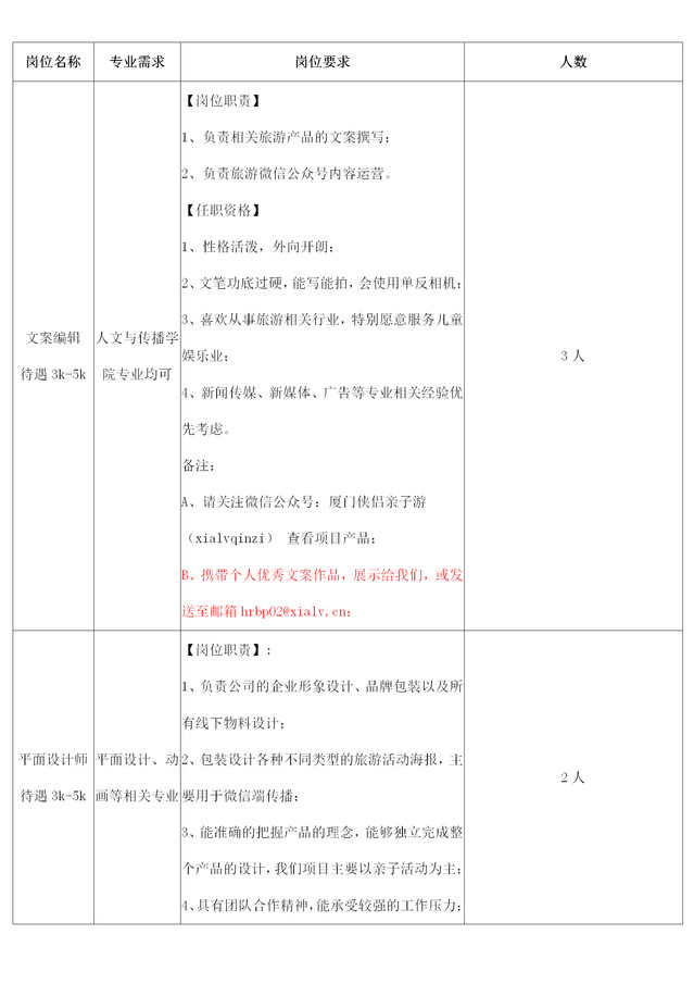
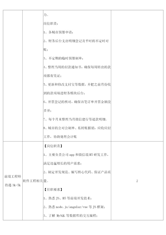
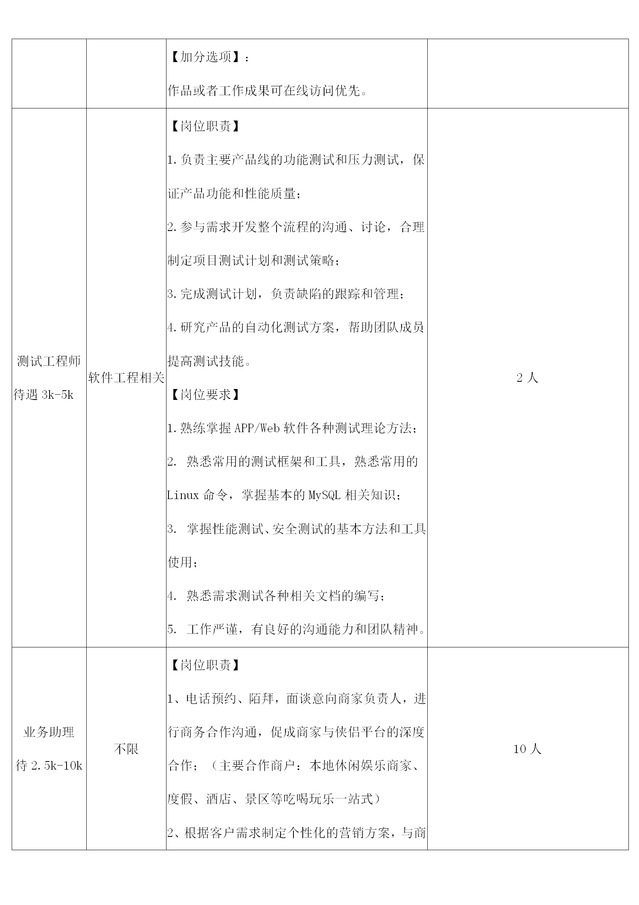
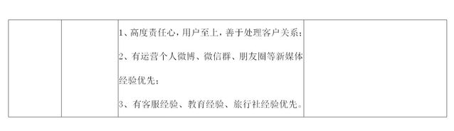
岗位需求信息
![]() |
![]() |
![]() |
![]() |
![]() |
![]() |
![]() |
![]() |
联系方式
联系人:朱俊
联系电话:18559294163
联系邮箱:hrbp02@xialv.cn
单位地址(邮编):厦门市思明区厦禾路844号中厦国际大厦3楼C座(361000 )
————————————————
友情提示:同学们在求职过程中,要增强防范意识,谨防网络求职诈骗行为,警惕培训贷、套路贷。注意个人信息和财产安全,不轻易缴纳任何押金或保证金等!
反馈邮箱:1299531895@qq.com








