一、公司简介
国网福建省电力有限公司(以下简称“公司”)是国家电网有限公司(以下简称“国网公司”)的全资子公司,以建设和运营福建电网为核心业务,承担着保障福建省清洁、安全、高效、可持续电力供应的重要使命,经营区域覆盖全省9个设区市及平潭综合实验区,管辖9个市供电公司、1个水电企业、19个业务单位、61个县供电公司。
二、招聘安排
高校毕业生由公司统一招聘后配置到各基层单位。具体安排如下:
1.网上报名:高校毕业生经国网公司招聘平台报名,报名截止时间为2026年3月4日。
2.发布考试通知:经资格筛选确定考试人选,并发布考试通知。
3.组织笔试:初定2026年3月15日在福州举行考试;考试形式为笔试(计算机在线考试)。具体考试时间和地点以国网公司招聘平台发布的考试公告为准。
各专业考试大纲及公共与行业知识题库详见国网公司招聘平台“公司公告”
4.查询笔试成绩:考生在笔试工作结束后,可登录国网公司招聘平台“个人中心”,查询个人笔试成绩,查询时间另行通知。
5.组织面试与体测:根据考生笔试成绩择优通知考生进行面试和心理性格测试。应聘福建省送变电公司电气安装、电缆施工岗位的毕业生还须参加体能测试(具体安排另行通知)。
6.确定拟录用人选:按照毕业生应聘意向、在校成绩、笔试和面试综合成绩等,择优确定拟录用人选;同等条件下,退役军人优先录用。
7.公示及体检:拟录用人选经国网公司审批后,在国网公司招聘平台进行公示,并组织体检。
8.办理签约手续:与录用人选办理签约手续,因个人原因无法在规定时间办理的视为放弃录用。
9.报到:2026年8月初毕业生到入职单位报到。
三、报名条件和需求信息
(一)报名条件
1.国内院校毕业生,要求为国家统招计划内的普通高等院校2026年应届大学本科及以上学历毕业生。其中,报考福建省送变电公司电气安装、电缆施工岗位的,可放宽至电工专业2026年应届大学专科毕业生。毕业生原则上须在2026年7月底前取得毕业证、学位证等证书,相关信息在中国高等教育学历信息网(https://www.chsi.com.cn)可查证。
国(境)外院校留学生,原则上要求为2025年7月1日至2026年6月30日毕业的硕士及以上学历毕业生,并在规定时间内取得国家教育部学历学位认证证书。
2.高校毕业生均要求以主修专业(第一专业)应聘。
3.学生的德智体美劳全面发展。4.身心健康,体检符合要求。体检标准参照国家公务员体检标准,且无妨碍电力生产的病症。5.年龄要求:专科生一般不超过23周岁、本科生一般不超过25周岁、硕士研究生不超过28周岁、博士研究生不超过33周岁。年龄计算的截止时间为2026年6月30日。对于在校期间应征入伍,退役后回校学习且正常毕业的应届毕业生年龄要求可放宽服役年限数。
(二)需求信息
1.招聘计划
公司第二批招聘计划约158人,最终招聘数量将根据上级单位核定情况相应调整。
2.具体用人单位及岗位
具体用人单位包括:南平、宁德等地市供电公司:建瓯、上杭等县供电公司:送变电公司等业务单位。
岗位包括:输电运检、变电运检、城区配电、电力营销、乡镇及农村配电营业、施工安装等岗位。
3.招聘专业目录及人数

说明:招聘专业均指主修专业,不包含辅修专业及第二学位。最终招聘数量将根据上级单位核定情况相应调整。
四、报名方式
1.报名网址。国网公司招聘平台是公司招聘信息发布、应聘者报名的唯一渠道。
网址: https://zhaopin.sgcc.com.cn
2.填写个人信息。应聘毕业生应通过国网公司招聘平台填写个人信息,确保信息真实、完整、有效。填写的院校、专业等信息应与学籍验证报告一致,必须填写在校成绩排名。相关信息提交后不能更改,请确认无误后再提交。应聘毕业生务必提供准确的电子邮箱及联系电话并保持通信畅通,因填报信息不准确或通信不畅通造成的切后果,由应聘者本人承担。
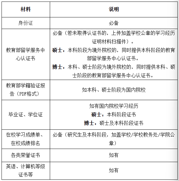
3.提交材料。在国网公司招聘平台“个人中心-“电子附件”上传以下材料原件的扫描件或电子版件,上传电子文件大小控制在1NM以内,图像完整、清晰。未按要求上传必需材料且影响简历筛选判断或材料真实性存疑的,将影响简历筛选结果。
(1)国内高校上传材料目录:

4.教育部学籍验证报告申请方式:登录中国高等教育学生信息网(https://www.chsi.com.cn)申请最高学历的学籍验证,并在国网公司招聘平台(用户登录->学籍认证)中填写学籍验证码和有效期,确保学籍验证码在2026年6月30日前有效。
五、有关事项
1.有下列情形之一的,取消应聘毕业生的考试和录用资格:
(1)伪造、涂改学历学位及相关资格证书、获奖证明的;
(2)伪造教育经历,虚报在校成绩、排名、绩点或提供其他虚假信息的;
(3)在应聘考试过程中作弊或替考的;
(4)造谣生事或发表不实言论的;
(5)无法在规定时间内取得毕业证书、学位证书的;
(6)其他应予取消资格的情形。
2.公司不举办也不委托任何机构或个人举办任何形式的考前培训班,任何针对本次招聘笔试和面试的辅导班、考试教材、复习资料,均与本公司无关。
3.公司在招聘过程中不收取报名费、中介费、手续费、资料费等任何费用。请广大应聘毕业生提高警惕,防止受骗。对应聘毕业生因虚假招聘造成的损失,公司不承担任何责任。对于发布虚假招聘信息的机构或个人,公司保留追究法律责任的权利。
4.请应聘者随时关注国网公司招聘平台发布的最新公告及相关动态,有关信息也将通过手机短信、招聘平台站内消息等方式予以提醒。
5.本招聘公告最终解释权归国网福建省电力有限公司。
六、联系方式
(一)国网公司招聘平台技术支持
联系电话:400-10-95598
电子邮箱:rlzyb@sgcc.com.cn
(二)公司联系方式
联系地址:福建省福州市五四路257号国网福建省电力有限公司人力资源部邮编:350003
咨询电话:0591-87076832咨询电话仅在报名考试期间受理应聘毕业生本人咨询,接听时间为工作日8:30-12:00、14:30-17:30。电子邮箱:zhaopin@fj.sgcc.com.cn
国网福建省电力有限公司
2026年2月25日
