部门微博
学促微博
网站地图
学校主页
|
设为首页
|
加入收藏
首页
活动安排
创新创业
在线咨询
首页
在校生
招聘服务
就业信息
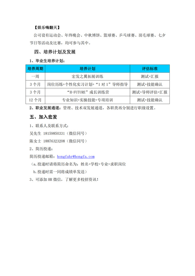
招聘丨厦门宏发电声股份有限公司(本部)/漳州宏发电声有限公司
来源:实习与就业服务中心 作者: 2025-09-01
10
分享到:
汇总丨2026年银行春季招聘
资讯丨福建省事业单位招考信息
2026年三明市沙县区中小学新任教师公...
2026年福建省省属事业单位公开招聘工...
2026年漳平市事业单位公开招聘工作人...
国家矿山安全监察局福建局直属事业单...
::::::::::::::::高校就业网::::::::::::::::
厦门大学就业网
福州大学就业网
华侨大学就业网
集美大学就业网
福建师范大学就业网
福建农林大学就业网
闽南师范大学就业网
泉州师院学院就业网
福建工程学院就业网
厦门理工学院就业网
::::::::::::::人事人才网::::::::::::::
福建人力资源和社会保障厅
福建省事业单位招考网
福州人事人才网
厦门人事网
泉州人事网
漳州人事网
莆田人事网
龙岩人事网
宁德人力资源网
南平人事网
漳州开发区人事网
厦门人才网
中国海峡人才市场
::::::各省毕业生就业信息网:::::::
全国大学生就业公共服务平台
福建毕业生就业信息网
北京毕业生就业信息网
天津毕业生就业信息网
河北毕业生就业信息网
山西毕业生就业信息网
辽宁毕业生就业信息网
吉林毕业生就业信息网
上海毕业生就业信息网
江苏毕业生就业信息网
浙江毕业生就业信息网
安徽毕业生就业信息网
江西毕业生就业信息网
湖南毕业生就业信息网
河南毕业生就业信息网
湖北毕业生就业信息网
广东毕业生就业信息网
重庆毕业生就业信息网
广西毕业生就业信息网
海南毕业生就业信息网
四川毕业生就业信息网
贵州毕业生就业信息网
云南毕业生就业信息网
陕西毕业生就业信息网
甘肃毕业生就业信息网
新疆毕业生就业信息网
内蒙古毕业生就业信息网
黑龙江毕业生就业信息网
:::::::::::::::::职业网:::::::::::::::::
应届生求职网
智联招聘
中华英才网
应届毕业生网
中国教育新闻网
中国教育在线
厦门大学ICP D200252
Copyright © since 2017 厦门大学嘉庚学院实习与就业服务中心
地址:福建漳州招商局经济技术开发区厦门大学漳州校区; 邮编:363105
联系我们